Peer review policy
Reviewers play a pivotal role in scholarly publishing. The peer review system exists to validate academic work, helps to improve the quality of published research, and increases networking possibilities within research communities. Despite some limitations, peer review is still the only widely accepted method for research validation.
International Journal of Reliability, Risk and Safety: Theory and Application (IJRRS) follows double-blind peer review process to uphold the quality and validity of articles. In this process, both authors and reviewers are unaware of each other's identities throughout the review process, to ensure the quality and impartiality. To facilitate this, authors need to ensure that their manuscripts are prepared in a way that does not give away their identity. See Double-blind peer review guidelines.
Authors have the right to communicate to the editor if they do not wish their manuscript to be reviewed by a particular reviewer because of potential conflicts of interest.
Authors who wish to appeal the revision or rejection decision for their manuscript may submit a formal appeal. Appeal requests must be made in writing to the journal (authors can find the journal’s email address on the journal’s homepage) with the word “Appeal” and the manuscript ID in the subject line. Only one appeal per submission will be considered and the appeal decision will be final.
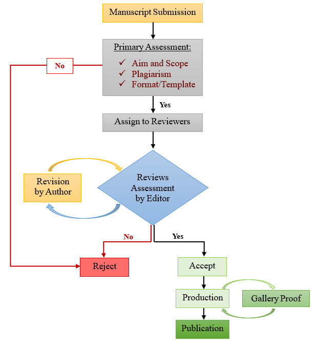
Peer review process
Peer review process in IJRRS involves several stages, which are outlined below:
Manuscript submission
Manuscript submission is only possible through the journal's online submission system. Upon submission, each manuscript will be assigned a unique code. All subsequent communication should reference this code.
Initial assessment
The manuscript will undergo an initial assessment to ensure it adheres to the journal's guidelines and falls within the scope of the publication.
If the manuscript passes this stage successfully, it will be sent to the next stage.
Plagiarism checking
If your submission is deemed suitable, it is checked for similarity and adherence to publication ethics.
Manuscripts are checked for similarity through a trustworthy software named iThenticate to ensure originality. the plagiarism level greater than 20% including author name, affiliation, and references is automatically rejected.
Double-blind peer review
The article, without the authors' names and affiliations, is sent to at least two specialized reviewers in the article's subject area. reviewers are selected based on their scientific expertise and relevant publications. The decision as to whether your article is accepted or rejected will be taken by editor.
Reviewers will provide detailed comments, which will be shared with the authors. review results will be one of the followings:
✅ Accept (with minor revision or without any revisions)
❌ Reject
🔄 Needs Revisions (Minor or Major): The article is returned to the authors for revisions. Authors have up to two weeks to make the revisions and submit the revised version of the article along with explanations for the changes. If the reviewers request further review of the revised version, it will send back to the authors for additional revisions.
Final decision
The final decision as to whether your article is accepted or rejected will be taken by editor.
Preparation of the Article for Publication
After the article is accepted:
All published articles are made available to readers for free in PDF and XML formats on the journal's website.
Timeline
The typical review time for a manuscript at IJRRS is 4-5 months. However, in certain cases, a longer review period may be perceived as necessary.
.png)